Mobile Banking

onboarding flow

My role

UX/UI Designer

Duration

3 weeks

Tools

  • Figma
  • Google forms
  • Notion

Problem Statement

New users often feel confused and frustrated during the digital wallet sign-up process due to unclear terminology, a lack of trust signal and security cues, as well as a lengthy onboarding process that requires more than 2 minutes to go through.

The Solution

Design a clear, user-friendly mobile wallet login and onboarding experience that simplifies language, guides users step-by-step, and clearly communicates required information; ultimately improving completion rates and reducing user frustration.

Project Tineline

Design Process

Key Priorities

  • P0 Reduce terminology confusion, making sure the jargon used is understandable by users.
  • P1 Display trust signals and security cues, ensure users feel safe and secure throughout the process.
  • P2 Streamline the KYC process making it less time consuming.

User Personas

Persona Persona

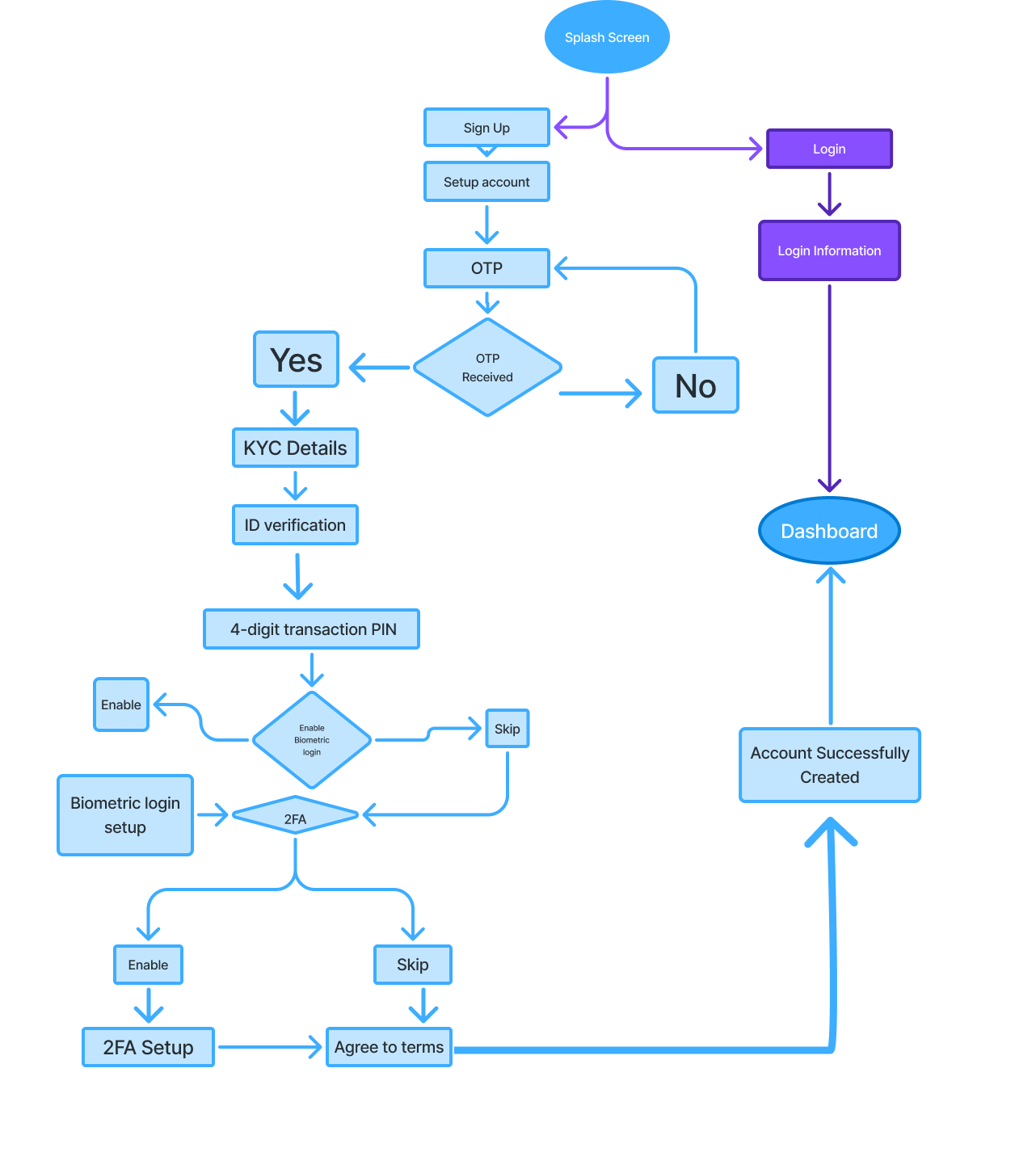
User Flow

User Flow

Lofi Wireframes

Hi-Fi

Final Hi-Fi Designs

Hi-Fi
VIEW PROTOTYPE

Final Thoughts

The core of this redesign was the removal of friction—specifically the cognitive load of industry jargon and the anxiety of 'hidden' steps. By replacing corporate terminology with human-centric language and integrating explicit trust cues, we transformed the first touchpoint from a hurdle into a streamlined, value-add experience. The addition of persistent progress tracking further empowers users, replacing uncertainty with a sense of momentum. Ultimately, these intentional refinements do more than simplify sign-up; they build a foundation of transparency and clarity that prepares the user for long-term success within the platform.

Get in Touch!!

Thank you, message sent!

← Back to home